Новый ШИМ-контроллер для построения обратноходового преобразователя UCC28780 выпустила компания Texas Instruments. Микросхема имеет алгоритмы "активной защелки" по напряжению. "Активная защелка", по сути, позволяет в снабберной цепи первичной стороны применить вместо диода полевой транзистор. За счет этого удалось повысить КПД обратноходового преобразователя на несколько процентов.
Технические параметры:
- Частичная или постоянная работа в режиме переключения в нуле напряжения;
- Возможность работы как с Si-, так и с GaN-приборами;
- Программируемая частота работы до 1,0 МГц;
- Настраиваемые пороги защиты по избыточной мощности;
- Возможность подключения NTC;
Типовые применения:
- Компактные AC/DC-преобразователи с широким входом;
- Потребительская электроника;
- USB Power Delivery;
.webp)
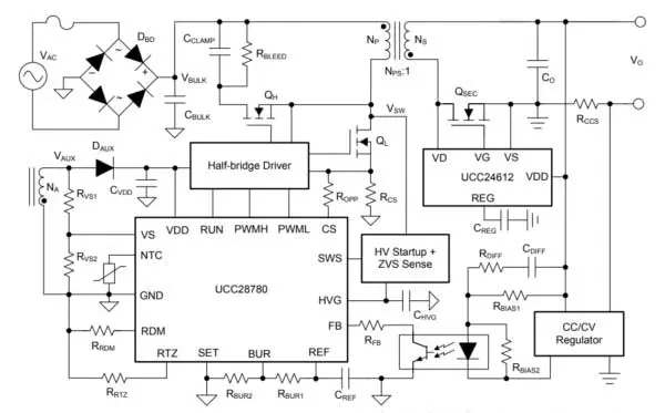
Типовая схема применения микросхемы UCC28780
.webp)
График КПД отладочной платы на 65 Вт (PMP21479)
Источник: www.compel.ru
