ADS1120 – прецизионный сигма-дельта АЦП от Texas Instruments с дополнительными интегрированными функциями. Несмотря на то что разрядность ADS1120 составляет 16-бит, параметры большинства встроенных блоков соответствуют характеристикам узлов, используемых в высокопрецизионном 24-бит АЦП ADS1248. Одним из таких узлов является встроенный малошумящий усилитель (PGA), максимальный коэффициент усиления которого, так же как и у ADS1248, может быть установлен равным 128. Высокий коэффициент усиления совместно с пониженным уровнем шума даёт возможность измерения малого уровня сигнала, что необходимо при измерении показаний мостового датчика или датчиков температуры различного типа.
Кроме того, благодаря меньшему количеству выводов и уменьшенной по сравнению с ADS1248 функциональностью, а именно отсутствия ряда функций, таких как: возможность подключения внешнего источника тока, отсутствие дополнительных выводов GPIO, отсутствие возможности регулировки тока для проверки работоспособности датчика, ADS1120 позволяет получить бюджетное решение в малых габаритах (3.5×3.5 мм QFN). При этом у ADS1120, как и в его 24-битном аналоге ADS1220, возможно измерение либо двух дифференциальных сигналов, либо четырёх несимметричных сигналов, что обеспечивается встроенным входным мультиплексором.
Кроме усилителя и мультиплексора в ADS1120 интегрированы два согласованных источника с возможностью регулировки величины выходного тока, ИОН с температурной стабильностью 5ppm/C, генератор тактовых импульсов, ключ нижнего плеча и прецизионный температурный датчик.

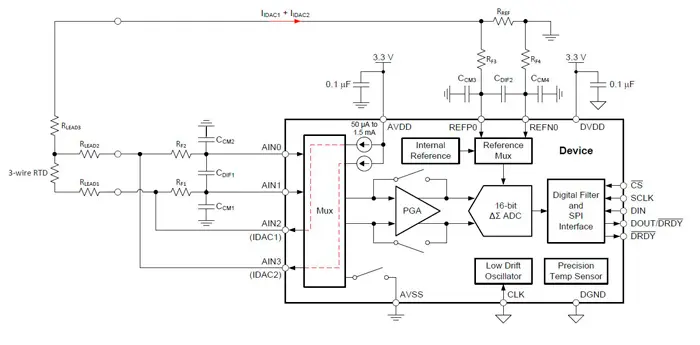
Типовая схема включения ADS1120 для 3-х проводного измерения температуры
Максимально возможная скорость семплирования АЦП 2 квыб/с, при этом встроенные цифровые фильтры для частот 50/60 Гц позволяют уменьшить влияние сетевой помехи на результаты измерения, и облегчают возможность использования АЦП в промышленных условиях. Поэтому ADS1120 может активно использоваться для систем измерения температуры, давления, веса, благодаря малому потреблению в системах с питанием от линии 4…20 мА.
Основные параметры:
- Максимальная скорость: 2 квыб/с;
- Разрешающая способность: 16 бит;
- Количество входов: 2 дифференциальных или 4 несимметричных;
- Малый ток потребления: 120 мкА (в режиме в режиме малой скважности измерения);
- Напряжение питания: от 2.3 до 5.5 В;
- Диапазон коэффициента усиления встроенного PGA: от 1 до 128;
- Диапазон перестройки встроенного источника тока: от 50 до 1500 мкА;
- Температурная стабильность ИОН: 5 ppm/C;
- Точность температурного датчика: 0.5°C;
- Интерфейс: SPI;
- Диапазон рабочих температур: -40…+125°С.
Источник: www.compel.ru
