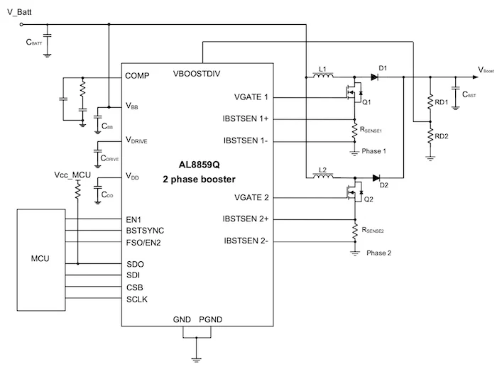
Компания Diodes Incorporated выпустила AL8853AQ - высокоинтегрированный многофазный контроллер повышающего преобразователя, специально разработанный для мощных автомобильных LED-систем освещения. Устройство поддерживает до четырёх фаз и использует интерфейс SPI для гибкой настройки и мониторинга в реальном времени, что делает его отличным решением для матричных LED-фар, систем адаптивного дальнего света (ADB) и высокояркой внешней светотехники.

Diodes AL8853AQ multi-phase SPI boost controller for automotive LED lighting
Основные характеристики и возможности
AL8853AQ работает в широком диапазоне входного напряжения от 4,5 В до 65 В и способен формировать выходное напряжение до 100 В. Частота переключения программируется в пределах от 50 кГц до 1 МГц, что позволяет оптимизировать эффективность и электромагнитную совместимость.
Ключевые преимущества:
- Многофазная работа (от 1 до 4 фаз) для повышения мощности и снижения пульсаций тока
- Интерфейс SPI для динамической настройки, диагностики и передачи данных о неисправностях
- Встроенная защита: от перенапряжения, перегрузки по току, перегрева, короткого замыкания и обрыва LED
- Квалификация AEC-Q100 Grade 1 и расширенный температурный диапазон (-40°C…+150°C)
- Высокая точность регулирования тока и отличные характеристики диммирования

Block diagram showing multi-phase boost topology and SPI control
Целевые применения
AL8853AQ предназначен для современных автомобильных систем освещения, таких как:
- Матричные и пиксельные LED-фары
- Системы адаптивного дальнего света (ADB)
- Мощные дневные ходовые огни (DRL)
- Задние комбинированные фонари с высокояркими LED
- Системы адаптивного переднего освещения (AFS)
Благодаря многофазной архитектуре и SPI-интерфейсу контроллер обеспечивает точное регулирование тока, улучшенные тепловые характеристики и упрощённую разработку системы при строгом соответствии требованиям автомобильной ЭМС и надёжности.

Typical application: multi-phase boost driving matrix LED headlight
AL8853AQ выпускается в компактном корпусе QFN-24 размером 4 × 4 мм. Устройство уже находится в серийном производстве, доступны образцы и оценочные платы.
