MAX44205 и MAX44206 от Maxim Integrated это малошумящие полностью дифференциальные операционные усилители, разработанные для работы с прецизионными высокоскоростными аналого-цифровыми преобразователями разрядностью 16/18/20 Бит (например MAX11905).
Уникальное сочетание характеристик, широкого диапазона питающих напряжений (+2.7…+13.2 В), низкого энергопотребления и широкой полосы пропускания позволяют использовать их в высокопроизводительных, малоптребляющих системах сбора данных.
Оба усилителя, посредством вывода VCOM, позволяют управлять синфазным выходным напряжением, что в ряде случаев позволяет существенно упростить схемотехнику измерительного канала и нормировать постоянную составляющую выходного сигнала согласно требованиям предъявляемым АЦП.

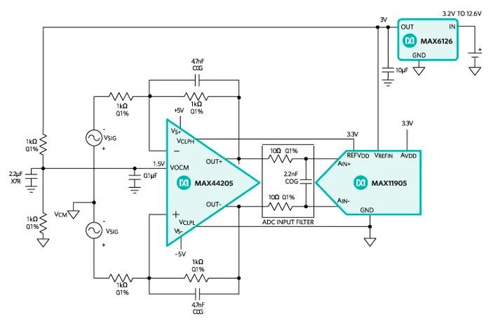
Типовая схема включения MAX44205
Особенностью MAX44205 является дополнительная функция ограничения выходного напряжения, позволяющая ограничить выходное напряжение в пределах полной шкалы АЦП в случаях, когда напряжение питания усилителя выше максимально допустимого входного напряжения преобразователя.
В режиме низкого энергопотребления, потребляемый ток усилителей составляет всего 6.8 мкА, что увеличивает время работы от батареи в автономных измерительных системах или позволяют просто снизить уровень энергопотребления всей системы в периоды между измерениями.

Гистограмма выходного кода 20 Битного АЦП последовательного приближения MAX11905 в связке с MAX44205. Частота преобразования 1 MSPS, усреднение по 64 измерениям, входы замкнуты между собой.
Усилители доступны в миниатюрных, но удобных для пайки корпусах µMAX® и TDFN. Диапазон рабочих температур от -40 до +125°C.
Источник: www.compel.ru
