Новый интегральный AC-DC преобразователь UCC28880 от Texas Instruments позволяет создавать бюджетные сетевые бестрансформаторные источники питания с выходным током до 100 мА во всем рабочем диапазоне входных напряжений и температур. Микросхема UCC28880 отличается низким током собственного потребления (<100 мкА) и может работать в схемах преобразователей различных топологий – Buck, Buck-Boost и Flyback boost.
Микросхема UCC28880 содержит встроенный силовой ключ MOSFET 700 В и является универсальным решением для создания блоков питания с разной конфигурацией. Микросхема позволяет создавать как неизолированные бестрансформаторные источники питания с топологиями low-side buck и buck-boost, так и более традиционные схемы питания в конфигурациях high-side buck, buck boost и low-power flyback.
Микросхема содержит источник внутреннего питания 5 В способный работать непосредственно от первичного высокого напряжения. Генерация ШИМ основана на концепции максимального постоянного времени включения и минимального времени выключенного состояния силового MOSFET. Каждый импульс ON-time сопровождается последующим импульсом с минимальным OFF-time для гарантированного выключения силового MOSFET.
В микросхеме предусмотрен специальный механизм защиты, предотвращающий неконтролируемый рост тока в индуктивности при коротком замыкании на выходе или при иных аномальных ситуациях. Этот механизм гарантирует, что ток через силовой ключ не выйдет за пределы режима безопасной работы. UCC28880 также имеет тепловую защиту, блокировку при пониженном напряжении и схему мягкого старта.
Области применения:
- Сетевые источники питания общего назначения с током до 100 мА;
- Измерители потребления энергии;
- Оборудование для "Умного дома";
- Питание для драйверов мощных триаков (Low-Side Buck Topology);
- Светодиодное освещение;
- Потребительская электроника (White Goods).

Пример импульсного преобразователя на базе UCC28880D с топологией High Side Buck

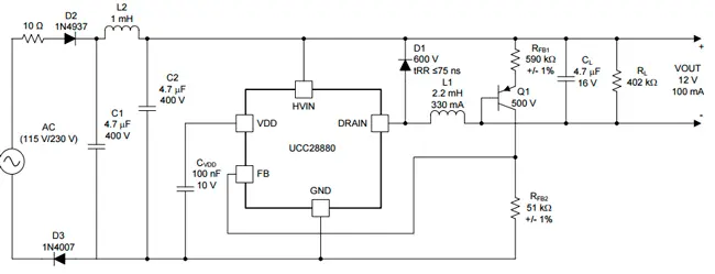
Пример бестрансформаторного сетевого источника питания 12В/100 мА на базе UCC28880D
Источник: www.compel.ru
