Компания ЭЛТЕХ предлагает MCP256x - семейство высокоскоростных (High-Speed, HS) CAN трансиверов от Microchip Technology, предназначенных для приема и передачи данных от контроллера в двухпроводную шину CAN.
Трансиверы MCP256x выпускаются в двух вариантах: MCP2561 и MCP2562.

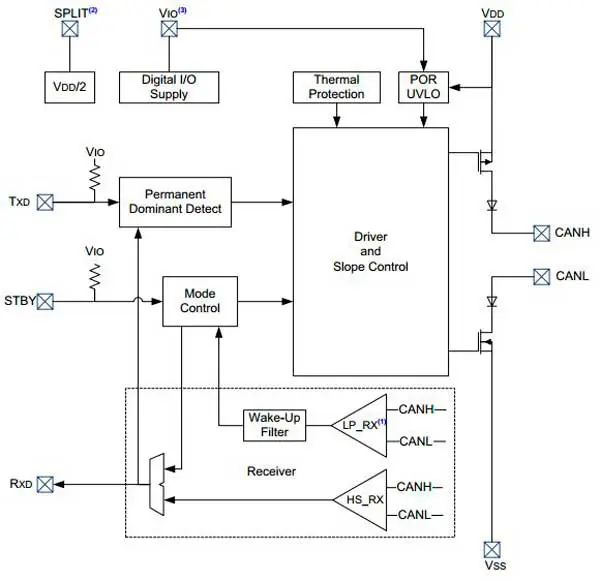
MCP2561 – это высокоскоростной CAN трансивер с выводом SPLIT, который используется для стабилизации общего режима в схеме с разделенной оконечной нагрузкой, MCP2562 также является высокоскоростным CAN трансивером, но имеет вывод VIO, при помощи которого можно задавать значение напряжения высокого уровня цифровых вводов/выводов для упрощения соединения трансивера с микроконтроллером в случае, если используется микроконтроллер с напряжением питания менее 5 В (например, 3,3 или 1,8 В).

Блок-схема трансиверов MCP256x.
В ждущем режиме трансиверы MCP256x имеют малый ток потребления, менее 5 мкА, что позволяет использовать их в системах, чувствительных к энергопотреблению, таких как автомобильная и железнодорожная электроника, системы диагностики, охраны и безопасности, а также в различных промышленных устройствах.
Трансиверы MCP256x выпускаются в трех типах 8-ми выводных корпусов: PDIP, SOIC, а также в компактном корпусе DFN размером 3×3 мм, обеспечивающим экономию места на печатной плате. MCP256x могут работать в двух температурных диапазонах: расширенном (от -40°C до +125°C) и высоком: (от -40°C до +150°C)
Краткие технические характеристики:
- Поддержка скорости 1 Мбит/сек
- Низкий ток потребления в спящем режиме 5 мкА
- Подходит для 12 и 24 В систем
- Защита от электростатики (ESD) до ±14 кВ
- Корпуса 8-ми выводные PDIP, SOIC и 3×3 мм DFN
- Рабочая температура от -40°C до +125°C или от -40°C до +150°C
Для заказа трансиверов MCP256x, а также получения подробной информацию просим обращаться в любой офис компании ЭЛТЕХ или по электронной почте.
Источник: www.eltechspb.by
