DRV5053 – новый датчик магнитного поля – дополнение к уже известной серии датчиков DRV50 от Texas Instruments. В отличие от первых цифровых представителей (DRV5013, DRV5023, DRV5033), новый датчик Холла является полностью аналоговым, что расширяет его применение для простых устройств с контролем магнитного поля.
Выходное напряжение DRV5053 пропорционально напряженности магнитного поля, линии которого направлены перпендикулярно горизонтальной плоскости корпуса датчика. При отсутствии магнитного поля напряжение на выходе датчика составляет 1 Вольт. Внешнее магнитное поле приводит к линейному изменению выходного напряжения в соответствии с напряженностью поля.

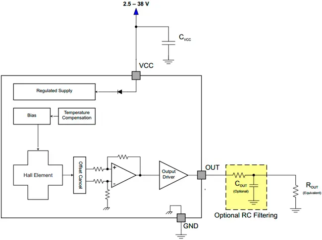
Типовая схема включения DRV5053
Напряжение питания датчика находится в диапазоне от 2.5 до 38 вольт. При этом DRV5053 содержит встроенную защиту от подачи отрицательного напряжения питания вплоть до -22 Вольт, а также защиту от бросков до +40 Вольт.
В линейке DRV5053 есть датчики с положительной и отрицательной чувствительностью:
- –11 mV/mT (OA)
- –23 mV/mT (PA)
- –45 mV/mT (RA)
- –90 mV/mT (VA)
- +23 mV/mT (CA)
- +45 mV/mT (EA)
К примеру, DRV5053EA обладает положительной чувствительностью 45 mV/mT. Это означает, что приближении южного полюса магнита к корпусу DRV5053 со стороны маркировки, выходное напряжение датчика будет увеличиваться. А при приближении северного полюса – уменьшаться. Выходное напряжение датчика может находиться в диапазоне от 0.2 до 1.8 Вольт.
Источник: www.compel.ru
